| 官方公众微信号 | 铁道机车专业教学资源库网站 | 设为首页 | 加入收藏 | 学院首页 | |
中国铁路济南局集团有限公司根据企业发展需要,拟招聘普通高等院校大专(高职)学历毕业生,现将有关事项公告如下:
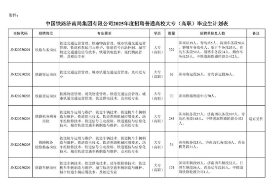
一、招聘计划
本次计划招聘1498人,均为铁路运输生产一线操作技能岗位。具体招聘岗位、专业要求、工作单位及招聘数量详见附件。
二、招聘条件
1.列入国家招生计划的全日制普通高等院校应届大专(高职)学历毕业生,未与任何单位签订就业协议。
2.品行端正,遵纪守法,未曾被追究刑事责任,热爱铁路事业,认同铁路企业文化。
3.符合招聘岗位要求的学历、专业(以主修专业为准)条件,所学专业为铁路专业方向,所学课程包含铁路专业课程。
4.视力、听力正常,无色盲、色弱,具备正常履行岗位职责的身体条件,身心健康,其中代码JNJ20250204岗位要求身体条件符合《铁路机车车辆驾驶人员健康检查规范》规定的标准。
5.服从企业对岗位的安排和调剂,能吃苦耐劳,适应铁路沿线偏远地区、野外作业及长期夜班工作。
6.工作单位所在地生源优先。
三、招聘流程
1.网上报名。报名时间为2024年11月4日至2024年11月30日。应聘者本人于报名时间内登录中国铁路济南局集团有限公司大学生招聘网(hr.jntlj.com/main),按照网上报名流程,实名注册并如实填写报名信息、上传相关材料扫描件或照片,完成报名程序。
2.考试考核。中国铁路济南局集团有限公司根据岗位需求及报名情况进行资格筛选,择优筛选后分期分批通知考试考核,未入围人员恕不通知。提供材料和信息不实的,取消应聘资格。
3.录用公示。根据考试考核情况择优确定拟录用人员名单,通过中国铁路人才招聘网(rczp.china-railway.com.cn)进行为期7天的公示。
四、其他事项
1.参加考核时请提前准备好以下材料:(1)《报名登记表》(在报名网站打印并本人签字);(2)身份证原件与复印件;(3)高校毕业生就业推荐表(加盖学校就业部门公章)原件与复印件;(4)在校期间成绩单(加盖学校教务部门公章)原件与复印件;(5)普通高等学校毕业生就业协议书(加盖学校就业部门公章)原件,所在院校通过网络签约的提供本人签约状态截屏图片;(6)教育部学籍在线验证报告(教育部学信网打印并在有效期内);(7)近6个月内体检报告原件(二级甲等及以上医院,必检项目包括血压、辨色力、视力、听力、心电图、胸片、血常规、尿常规、肝功能(五项及以上)、肾功能(含尿酸)等);(8)能够证明本人资历和能力的材料原件与复印件。
2.本次招聘由应聘毕业生本人到指定网站报名,不接受上门、电话、邮件、委托等方式报名,招聘单位未委托其他任何网站、媒体、机构和个人发布招聘信息。
3.本次招聘不向应聘毕业生收取任何费用,不指定辅导用书,不举办也不委托任何机构举办辅导培训班。请应聘毕业生提高警惕,谨防上当受骗。
4.应聘毕业生应保证所提供的联系方式畅通、有效,因通信不畅造成的后果招聘单位不承担责任。
5.中国铁路济南局集团有限公司人事部保留对本招聘公告及附件的最终解释权。
