设为首页
|
加入收藏
|
学院首页
本系首页
系部概况
系部简介
机构设置
师资力量
专业介绍
铁道车辆专业
动车组检修技术专业
高速铁路动车组制造与维护专业
教学科研
实训基地
校内实训基地
校外实训基地
校企合作
党建工作
支部介绍
党建活动
党员发展
模范党员
参考资料
学团工作
分团委介绍
学生管理制度
半军事化管理
学生活动
特色班级
典范学子
参考资料
招生就业
招生工作
就业招聘信息
就业单位名录
就业统计
下载中心
课程资源
示范专业
新闻动态
通知公告
新闻聚焦
行业动态
通知公告
·
关于2025年清明节、劳...
·
实训通知【车辆23-4;...
·
实训通知(车辆23-3;...
·
实训通知(车辆23-2;...
·
实训通知(车辆23-1;...
·
关于2024年元旦、寒假...
·
铁道车辆学院2023年专...
·
实训通知(国际动车23-...
·
实训通知(车辆22-3、...
·
实训通知(车辆23-4、...
当前位置:
本系首页
>>
新闻聚焦
>> 正文
新闻聚焦
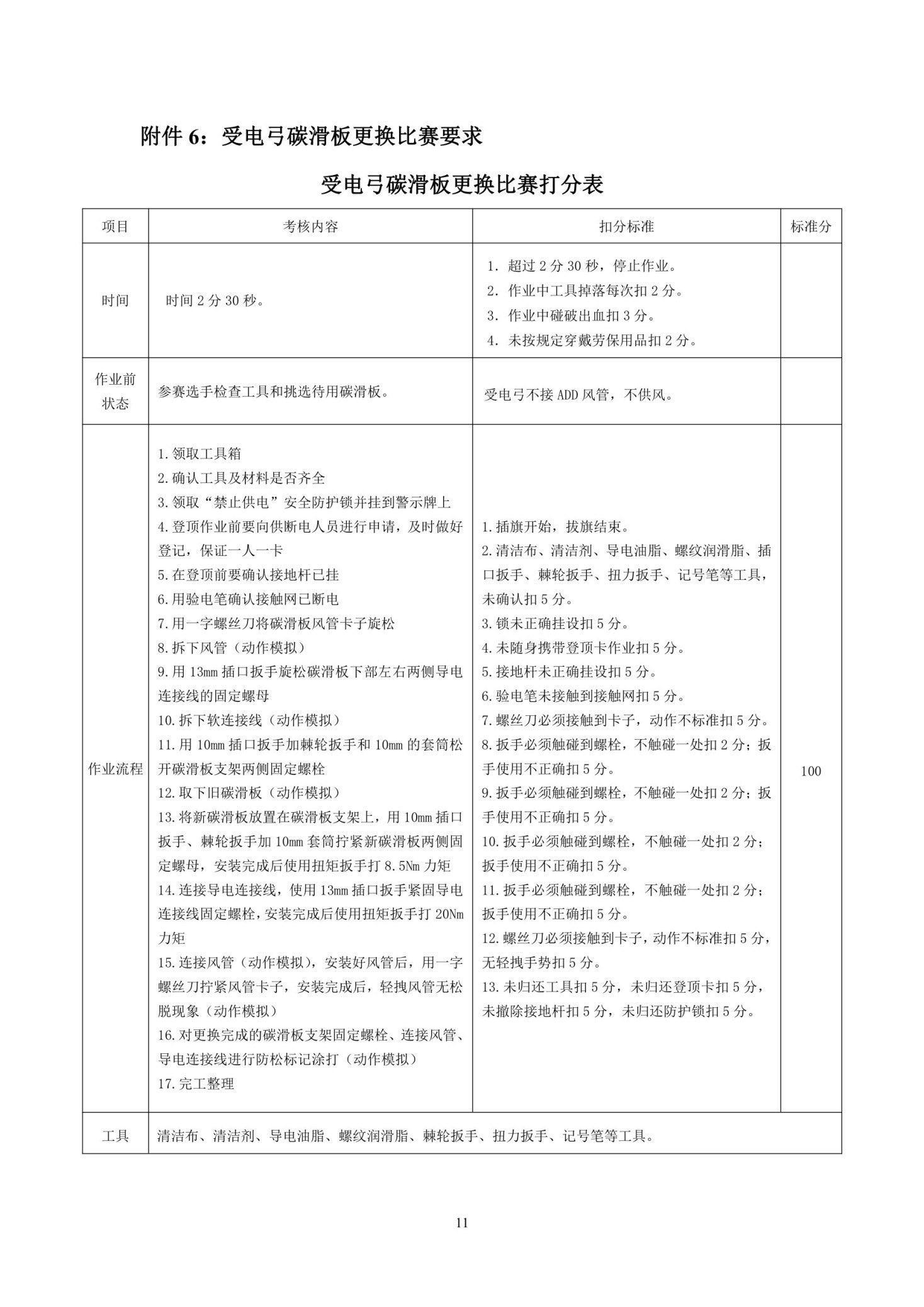
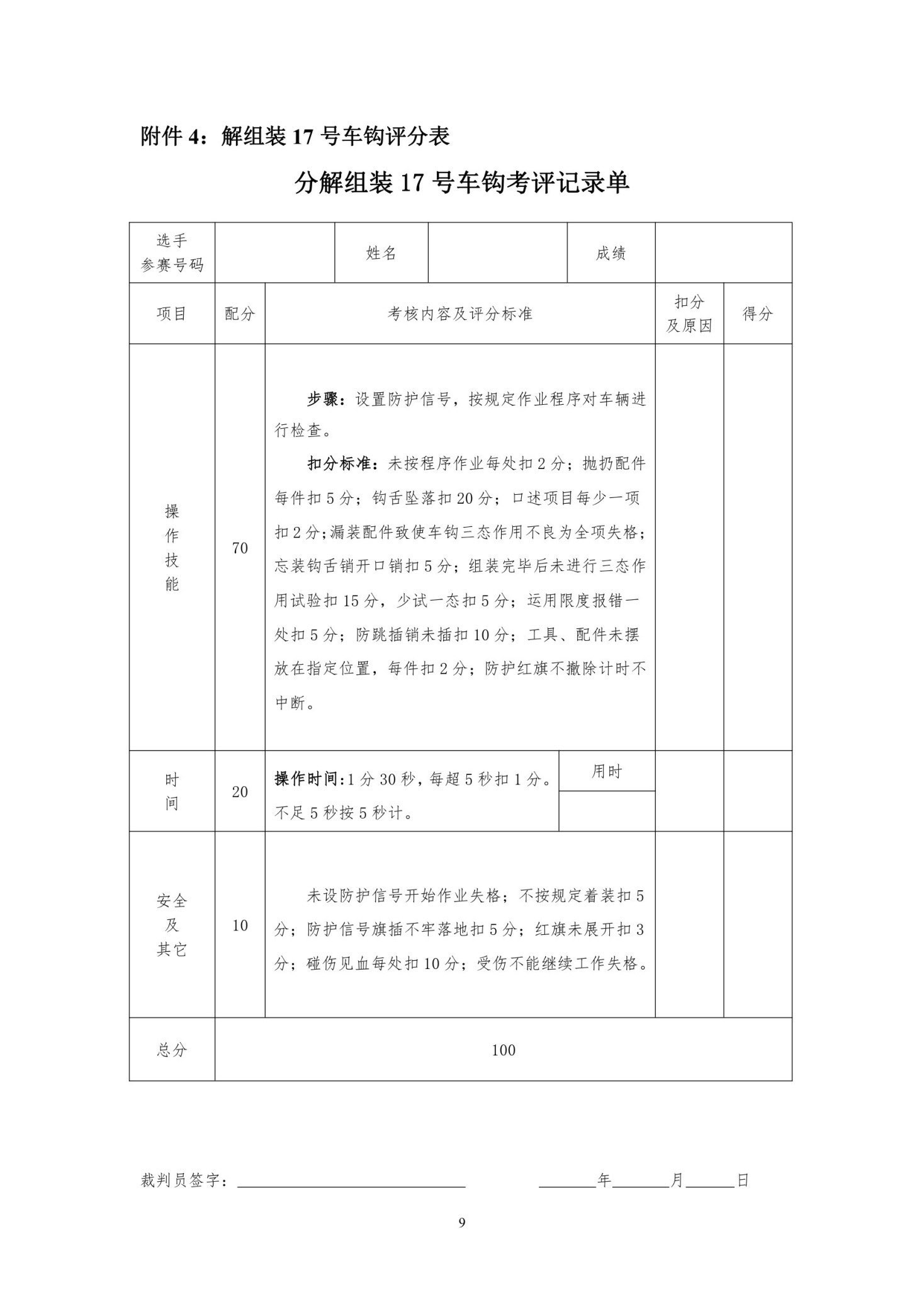
2023年铁道车辆学院学生职业技能竞赛工作方案
发布时间:2023-04-18
版权所有:辽宁铁道职业技术学院 |
辽ICP备14002303号-2
联系地址:辽宁省锦州市凌河区松坡里129号
邮政编码:121000 | 联系电话:0416-3920760